一种可能让你老得快的饮料,很多人天天都在喝!还可能脱发
估摸着你也猜着了,不卖关子揭晓答案——
含糖饮料
奶茶、果茶、碳酸饮料、
果汁、果味饮品、运动饮料
风味奶、含乳饮料、植物蛋白饮料、乳酸菌饮料
含糖茶饮、含糖酒精饮料、含糖咖啡……
以前以为图一时爽快的风险只是变胖,现在才发现它给你打开了一条促衰 “VIP 通道”↓
这个时间段喝,衰老速度加倍
为了搞清楚成年人摄入含糖饮料的能量和时间与表型衰老加速之间的关系,《美国公共卫生》做了一个横断面调查。
其涵盖了 11164 名 20~79 岁美国成年人,通过 24 小时饮食回忆访谈对含糖饮料的摄入量进行评估和估算,含糖饮料消费者根据摄入时间被分为 3 个时间段:
5:00~11:59:黎明至上午
12:00~17:59:中午至下午
18:00~4:59:黄昏至凌晨
这里要提到一个关键值 :PhenoAgeAccel(表型年龄加速),根据计算 PhenoAgeAccel 是否大于 0,分别定义为加速衰老和延缓衰老。
最终发现,第三组 18:00~4:59 这个时间段喝含糖饮料 PhenoAgeAccel 的数值存在升高,且显著高于其他两组。
在晚上 18:00~次日凌晨 4:59摄入含糖饮料,可能会加剧代谢失调,导致更严重的肥胖,从而让衰老速度加快!
结合文献给到一个贴心建议:晚上少喝小甜水,省钱+减肥+抗衰包你美~
每多喝一杯,加速衰老 2 个月
今年《BMC 公共卫生》期刊上的一项研究发现:摄入含糖饮料越多,衰老的速度似乎越快。
研究人员算了一笔账——
和完全不喝的人相比,每天摄入超过 300 千卡含糖饮料的人,表型年龄要比实际年龄老了大约 1.023 年;
哪怕每天只是多喝进 100 千卡的含糖饮料,也会让表型衰老了0.179 年。也就是说,每天只要多喝一杯 250ml 的快乐水,人就相当于老了 2 个月!
含糖饮料带来的不止是皮肤老化
而是身体全方位的衰老!
请看含糖饮料赠予你的“五杀成就”——
1、缩短端粒长度,加速 DNA 老化
插播一个热知识:端粒的长短和衰老的程度密切相关!
一项发表在《美国公共卫生杂志》上的研究调查了 5309 名年龄在 20 到 65 岁之间的健康成年人,了解他们饮用含糖汽水的情况,并检测了他们的白细胞端粒长度——
每天喝下 350ml 的含糖饮料,那么端粒缩短的程度≈提前衰老了约 4.6 年……
2、甜度刚刚好,可能伤大脑
研究人员进行了一项大型的观察研究:对 177926 名最初没有痴呆症的英国人进行了跟踪调查,结果显示:
与那些不喝含糖饮料的人相比,每天饮用超过 500ml 含糖饮料或代糖饮料的人,患痴呆症的风险增加了大约 34%,更恐怖的是,这种影响——不受遗传风险改变。
翻译一下就是——不论有没有家族史,你喝了,脑子就是伤了。
3、甜度超标,心血管衰老
《英国医学杂志》(BMJ)曾从 8601 篇独立文献中共发现 73 项荟萃分析和 83 个健康结果,其中一项研究发现——
含糖饮料的每日饮用量升高 355 ml,高血压风险将随之升高 11%。
每天每增加 250 ml 含糖饮料摄入量,冠心病风险增加 17%。
4、肺部衰老:
一项持续了将近 12 年的随访研究中,研究人员观察到:摄入含糖饮料,与许多肺部疾病的发病风险有关,如果每天饮用超过 500ml 含糖饮料——
得慢性阻塞性肺病(COPD,典型的中老年肺病)的风险增加了大约 53%。
同样的摄入量也与哮喘风险增加约 22% 相关。
5、头发:我直接离家出走
清华一项研究发现,喝太多含糖饮料可能会提高男性出现雄性激素脱发的风险。
与那些完全不喝含糖饮料的人相比,每周饮用超过 7 次含糖饮料的人群患雄脱的概率是前者的 3.36 倍!
即使在考虑并排除了其他影响脱发的因素如年龄、体重、家族脱发史、生活方式和染发史之后,频繁摄入含糖饮料,仍然会使雄脱的风险增加大约 1.78 倍。
换句话说就是,摄入含糖饮料的频次和量越多,“头秃”的风险就可能越高。
不久前,四川大学华西医院一项综述研究显示——
含糖饮料的摄入可能与 45 种疾病风险的增加相关。包括但不限于肥胖、痛风、糖尿病等内分泌代谢疾病,高血压、冠心病、中风等心血管疾病,肝癌、胰腺癌、乳腺癌等多种癌症……
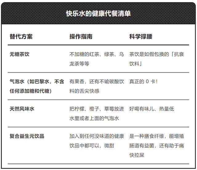
别慌,怎么舍得只让你喝凉白开呢?万全的替换对策都备好了!有招儿↓
喝含糖饮料就像是签订了某种契约:快乐立即到账,衰老分期付款,而利息可能是你那为数不多的头发。
转发给每天都爱整点小甜水的 ta
拯救 ta 的胶原蛋白和头发~
来源:丁香医生、科普中国
审核:张宇 中国疾病预防控制中心 研究员/博士 国家健康科普专家 中国医师协会健康传播工作委员会委员

还没有评论,来说两句吧...