宜家中国突发决定,一天内关闭七家门店
宜家中国突然宣布,将在一天内关闭七家门店,此举可能涉及多方面的考量,包括市场策略调整、店面经营不善等,此举可能会对部分消费者产生一定影响,但宜家仍将继续在中国市场提供优质的家居产品和服务,具体关闭原因和后续计划尚待进一步公布。
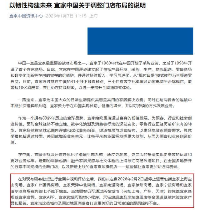
宜家中国刚刚发布了《以韧性构建未来 宜家中国关于调整门店布局的说明》,记者获悉,宜家中国决定自2026年2月2日起停止运营包括宜家上海宝山商场、宜家广州番禺商场、宜家天津中北商场、宜家南通商场、宜家徐州商场、宜家宁波商场和宜家哈尔滨商场在内的七个线下触点。
不过,当地顾客仍可通过所在城市(例如上海、广州、天津)的其他宜家商场或宜家官网、宜家APP、宜家微信可购物小程序、天猫旗舰店及京东旗舰店等全渠道继续体验宜家产品和服务。宜家为这些城市及周边地区消费者打造更美好的日常生活的愿景始终不变。
宜家还表示,近期将融合家居灵感与社交体验的上海徐汇商场改造项目、在全国多地新开的五家不同规模的全新门店,以及新近上线的宜家京东旗舰店——这些都让宜家更加贴近消费者。
宜家同时表示,将从规模扩张转向精准深耕,以北京和深圳作为重点市场进行探索,在接下来的两年内开设超过十家小型门店,包括将于2026年2月开业的宜家东莞商场和将于2026年4月开业的北京通州商场。同时,继续加强线上布局,并对现有商场进行投资,为顾客和员工创造更好的购物体验及工作环境。
早在2024年,就有网友发帖说宜家卖场和收银处几乎见不到顾客,感叹:“曾经有那么多年轻人追捧的宜家,也走到了尴尬的境地。”
以下是网友评论:
Farewell_cczc :仓储式已经过时了,谁也不愿意花大把时间在里面半天出不来,讲究效率,又不是什么不可或缺的体验感。
兜里还有五文钱 :上海的宜家也都转型了。
SHI小吴z:宜家去逛逛就知道了,也就那样。
九尔多:宁波宜家要关了,属于一个就算不买家居用品也很好逛的地方,虽然产品各方面另说。
吃饭了嘛zZ:学校那边宜家关门了,我以后去哪溜达。
暴暴暴米花_iukoi:哈尔滨宜家好像真的要闭店了,不同意,我不同意。
陪去無人的海邊夜遊:一起逛过的那家宜家就要关门了……
imofficiallymissingyou:中北宜家要闭店了,呜呜呜,不!
iiiiau:宜家要闭店了!上哪吃口味奇特还便宜冰激凌了!
来源丨综合橙柿新闻、上观新闻

还没有评论,来说两句吧...