世界第一高桥花江峡谷大桥紧急通告发布
世界第一高桥花江峡谷大桥发布紧急公告,呼吁相关人员注意安全,鉴于大桥的重要性和特殊性,为确保公众安全,相关部门正在密切关注大桥状况并采取必要措施,建议过往车辆和行人注意交通管制和安全提示,遵守相关规定,共同维护大桥安全。
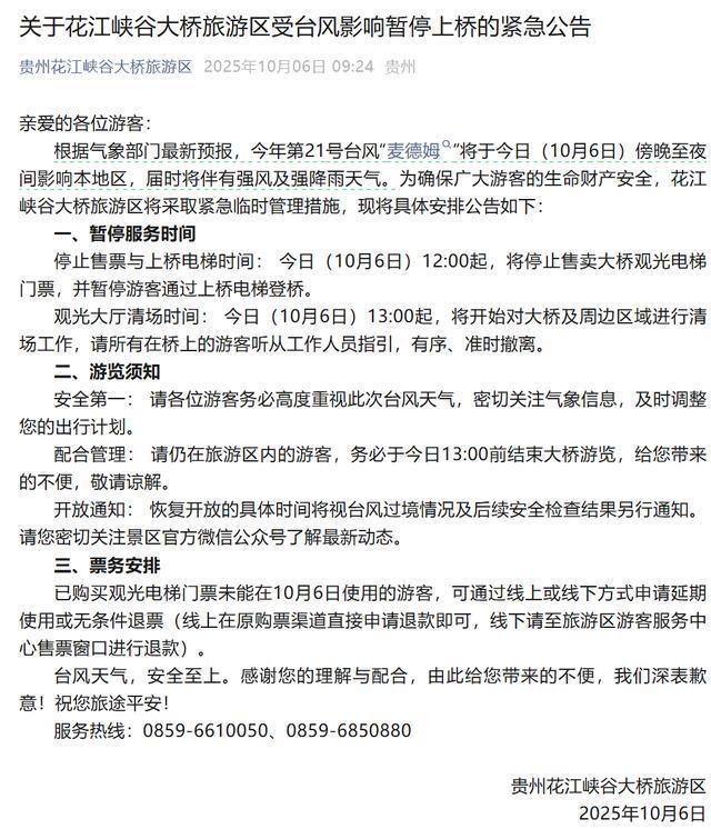
10月6日,贵州花江峡谷大桥旅游区发布紧急公告:
根据气象部门最新预报,今年第21号台风“麦德姆”将于今日(10月6日)傍晚至夜间影响本地区,届时将伴有强风及强降雨天气。为确保广大游客的生命财产安全,花江峡谷大桥旅游区将采取紧急临时管理措施。
根据公告,今日(10月6日)12:00起,将停止售卖大桥观光电梯门票,并暂停游客通过上桥电梯登桥。 今日(10月6日)13:00起,将开始对大桥及周边区域进行清场工作,请所有在桥上的游客听从工作人员指引,有序、准时撤离。
据悉,花江峡谷大桥桥梁全长2890米,主桥为1420米钢桁加劲梁悬索桥,桥面距水面高度625米,建成后主桥跨径居山区桥梁跨径世界第一、桥梁高度居世界第一。
来源:贵州花江峡谷大桥旅游区

还没有评论,来说两句吧...