商转公“直还”新增15家!郑州公积金政策有变化
大象新闻记者 陈贞君
7月9日,大象新闻记者从郑州住房公积金管理中心获悉,为持续深入推进“减证便民”,提高政务服务质效,该中心依托数据共享实效,在个人住房贷款“一张身份证”办理的基础上,对商业银行个人住房贷款转住房公积金个人住房贷款(以下简称“商转公贷款”)办理材料进行了精简,自7月9日起,郑州“商转公贷款”业务“先还再贷”方式实现“一证办”,“直还”方式只需“一证两函”,同时“直还”签约银行新增15家。
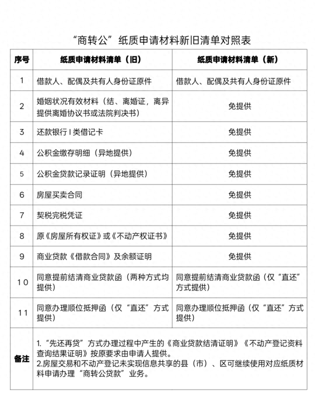
“商转公贷款”业务减免9项材料
其中,“先还再贷”的纸质材料由原来的10项减为1张身份证即可办,采用该模式的申请人仅需提供房屋产权人的身份证原件,即可到郑州市各政务服务中心公积金窗口申请办理;“直还”模式纸质材料由原来的11项减为3项,采用“直还”模式的申请人,仅需提供房屋产权人身份证原件和银行出具的《同意提前结清商业贷款函》《同意办理顺位抵押函》,即可申请办理。
据了解,提供包括还款银行资金接收账号、贷款余额等信息的《同意提前结清商业贷款函》,取得涉及抵押权转移的《同意办理顺位抵押函》是“直还”模式必不可少的两个环节,也是“直还”模式相对复杂主要原因。自2024年5月6日郑州开展“商转公贷款”业务以来,郑州住房公积金管理中心在支持银行数量、材料减免程度和办理流程优化等方面,实现了行业新突破,实践出“直还”模式郑州经验。在该中心的持续动员协调下,郑州“直还”签约银行近日新增15家,目前已有53家银行支持“直还”模式。
除了办理材料得到精简外,“先还再贷”的办理流程也得到了进一步优化,少往银行跑一趟。现在无需提前到商业银行出具贷款余额证明,可直接到公积金中心先办理贷款审批,与银行协商结清商贷后,将房屋抵押注销证明和商贷结清证明等材料一并提交即可。原商贷的相关信息将通过征信系统直接核验,实现"数据多跑路,群众少跑腿"的服务升级。需要提醒的是,必须在“商转公贷款”业务办理过程中结清商贷才符合转换要求,在“商转公贷款”业务申请前结清商贷的,不能再办理。
据悉,截至目前,郑州住房公积金管理中心累计发放“商转公贷款”资金168.72亿元,惠及27893个家庭。按照户均贷款60万元、20年期限测算,累计可为申请家庭节省贷款利息约14亿元,每户家庭可节省利息约5万元。其中,使用“直还”模式办理的家庭占“商转公贷款”全部业务的60%。
该中心温馨提示:
业务办理前,建议您提前了解“商转公贷款”业务办理流程。对于部分未实现房屋交易和不动产登记信息共享的县(市)、区,可继续使用对应的纸质材料申请办理“商转公贷款”。
您可拨打“0371-12329”客服热线(7*24小时服务),通过郑州市各政务服务中心公积金办事窗口、郑州住房公积金管理中心官方网站、“郑州住房公积金”微信公众号进行咨询了解,或通过邮箱zzgjjszg@126.com留下对郑州住房公积金工作的宝贵意见建议。
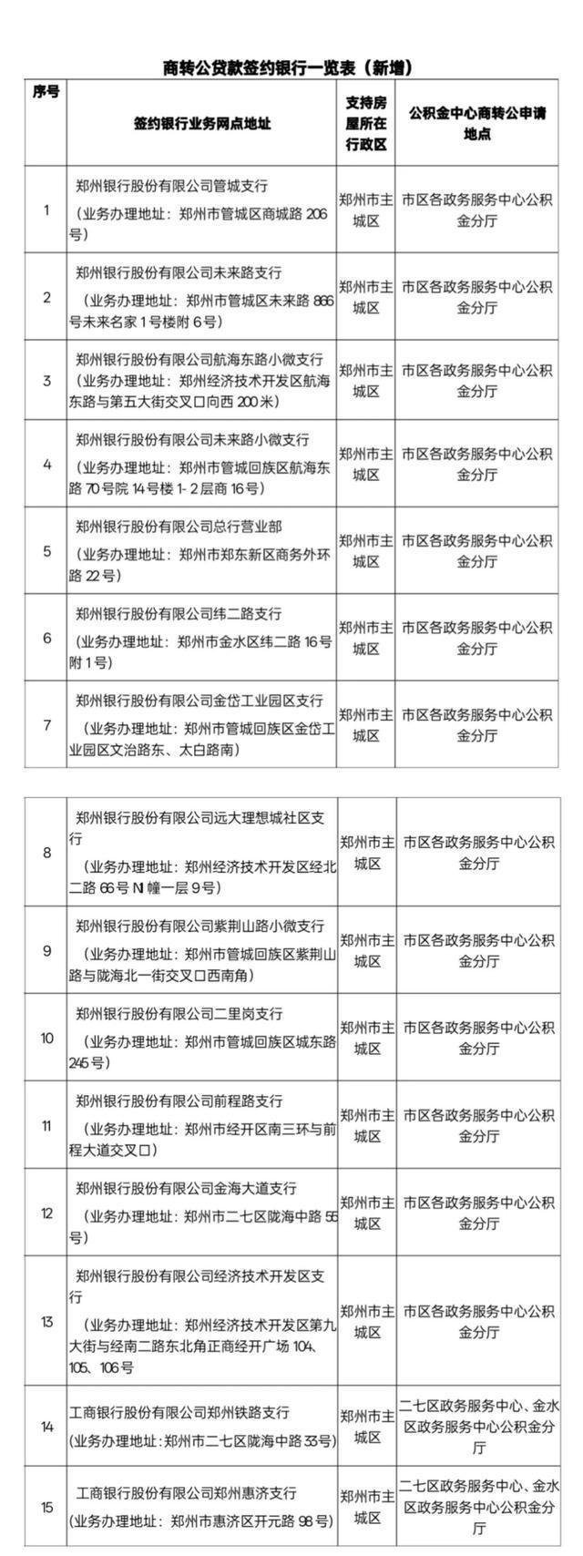
“商转公贷款”直还签约银行增至53家
7月9日,记者从郑州住房公积金管理中心获悉,郑州银行管城支行、工商银行郑州铁路支行等15家商业银行已与郑州住房公积金管理中心签订《商转公贷款业务合作协议》,截至目前,郑州已有53家银行支持“直还”模式。
15家新增签约银行分别为:郑州银行股份有限公司管城支行、郑州银行股份有限公司未来路支行、郑州银行股份有限公司航海东路小微支行、郑州银行股份有限公司未来路小微支行、郑州银行股份有限公司总行营业部、郑州银行股份有限公司纬二路支行、郑州银行股份有限公司金岱工业园区支行、郑州银行股份有限公司远大理想城社区支行、郑州银行股份有限公司紫荆山路小微支行、郑州银行股份有限公司二里岗支行、郑州银行股份有限公司前程路支行、郑州银行股份有限公司金海大道支行、郑州银行股份有限公司经济技术开发区支行、工商银行股份有限公司郑州铁路支行、工商银行股份有限公司郑州惠济支行。
其中,此次新增的郑州银行各支行商转公贷款申请地点为市区各政务服务中心公积金分厅,工商银行两家支行商转公申请地点为二七区政务服务中心、金水区政务服务中心公积金分厅。
截至目前,郑州市“商转公贷款”业务“直还”方式的签约银行,市区有40家,航空港区、新密市、巩义市各1家,中牟县、上街区、登封市、荥阳市、新郑市各2家。

还没有评论,来说两句吧...