2025河南定向培养军士政治考核和体格检查分数线公布
7月8日,记者从河南省教育考试院了解到,河南省2025年普通高校招生定向培养军士政治考核和体格检查控制分数线“出炉”,具体信息如下:
根据河南省教育厅、公安厅和省军区动员局《2025年招收定向培养军士工作实施方案》(豫军动〔2025〕7号),现将2025年普通高校招收定向培养军士政治考核和体格检查相关事宜予以公布,请达到控制分数线的考生,按要求参加政治考核和体格检查。
一、控制分数线
见附件1。
二、政治考核
河南省户籍考生,携带户口本、身份证、准考证到户籍地县级人民武装部填报《应征公民政治考核表》。 非河南省户籍考生,到毕业中学所在地县级人民武装部填报。
填报时间:7月8日8:00至10日18:00,逾期不予受理。
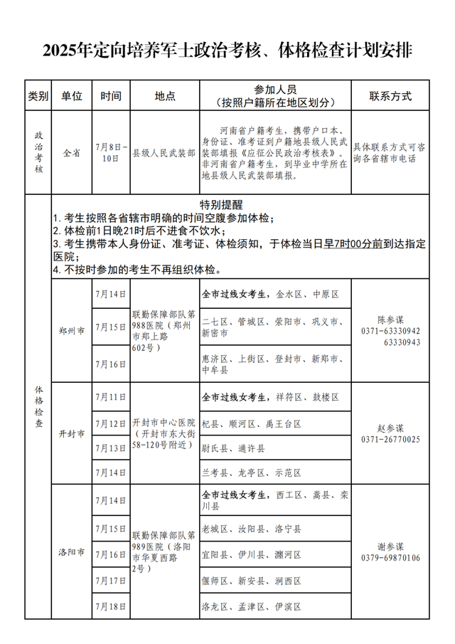
三、体格检查
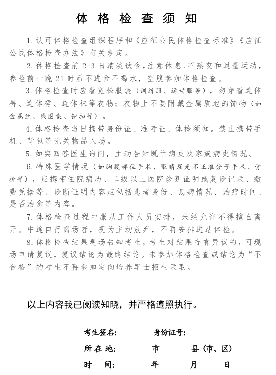
考生携带身份证、准考证、体格检查须知(自行打印),按政治考核所在地省辖市征兵办公室明确的时间、地点及相关要求参加体格检查。(见附件2、3)
7月26日,考生可登录河南省教育厅便民服务大厅网站(http://bmfw.jyt.henan.gov.cn)或“河南征兵”公众号自行查询政治考核、体格检查结论。
未尽事宜可咨询政治考核所在地征兵办公室。(见附件4)
附件:
1.政治考核和体格检查控制分数线
2.政治考核、体格检查计划安排
3.体格检查须知
4.咨询举报电话
![]()
来源 | 河南交通广播记者 宋冰霜
监制 | 李金锋 李洁敏主编 | 彭丹编辑 | 魏娜
(每周好礼:大象文创袋、象象定制笔记本,二选一)
获奖名额:
最有态度奖:当周留言总数前5名
金句达人奖:当周精选留言条数前5名
人气爆棚奖:当周单条留言点赞数前5名
参与方式:1.关注本公众号,确保留言资格;2.在推文评论区留言,内容需符合平台规范(留言数量越多,获奖几率越大);3.邀请好友为你的留言点赞,提升获奖概率。
结果公布:每周一获奖名单将在公众号菜单栏“热门”——“”中公布,中奖者需在48小时内私信联系客服领取,逾期视为放弃。


还没有评论,来说两句吧...