浙江通报27名评标专家被除名,其中24人构成犯罪
近日,浙江省招投标管理中心发布《关于2024年7月-2025年2月浙江省综合性评标专家库评标专家除名情况的通报》,对2024年7月-2025年2月浙江省综合性评标专家库清查出的27名问题专家和失格专家予以除名通报。
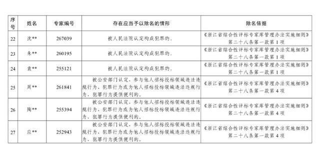
现代快报记者在浙江省综合性评标专家库(2.0)系统查询到了这份通报。通报显示,这27位被除名的评标专家中,有24人被法院认定构成犯罪,还有3人被公安部门认定,参与他人招标投标领域违法违规行为、犯罪行为,或为他人招标投标领域违法违规行为、犯罪行为提供便利。
值得一提的是,这已经不是浙江第一次除名评标专家,2023年曾除名240人,2024年上半年除名26人。据媒体报道,这些评标专家被除名,不少都是因为被人民法院认定构成犯罪,主要涉及参与围串标、收受他人财物、帮助特定投标人打高分,以及被列为失信执行人等。
来源:现代快报/现代+

还没有评论,来说两句吧...