消息称双星鞋业创始人发公开信:被儿子儿媳抢公章夺权
近日,网上流传一封双星创始人、青岛双星名人集团股份有限公司总裁汪海给全体双星鞋服员工的一封公开信。
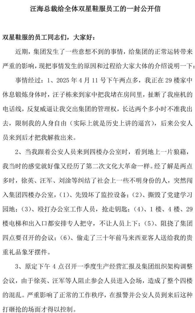
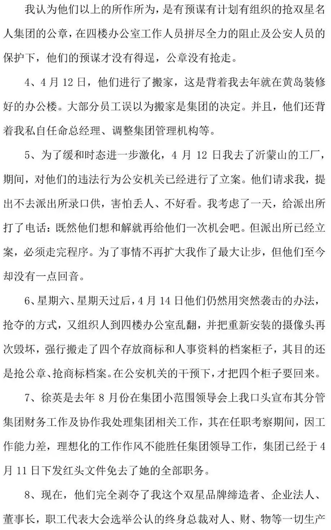
信中指出,汪海称其子汪军、徐英夫妇及孙子汪子栋等人存在计划抢夺双星名人集团公章及威逼交出集团管理权等行为。“现在,他们完全剥夺了我这个双星品牌缔造者、企业法人、董事长,职工代表大会选举公认的终身总裁对人、财、物等一切生产经营的正常管理决策指挥权。”
汪海表示“他们现在不但不认识错误,给我道歉,却依然对我步步紧逼,继续不依不饶,他们自己干着只管自己捞钱,捞好处的事,而把担责任的事甩给我。”
汪海决定:从今日起,暂停双星名人集团及名人海工贸公司对外授权盖章及其他需要盖章的业务,由此造成的一切损失均由他们这些不顾大局不顾品牌发展胡作非为的人负责。
据红星资本局报道,5月6日上午,双星名人一名知情人士表示,“我们现在也在追溯这封信到底是来源于哪里,也在核实是不是汪海董事长发出的,集团高层、董事们都在研究这个事情。”据该人士介绍,信中提到的汪海儿子汪军、儿媳徐英,也都是公司的董事及管理层,目前公司高管及管理层都在正常工作。
另据上游新闻,5月6日上午,上游新闻致电青岛双星名人进出口有限公司,该公司一位工作人员明确表示“没有这个事”,并称“公开信”是假的。随后,对方表示“正在开会”,谢绝了采访。

还没有评论,来说两句吧...