知名手机品牌股票停牌!很多人第一台手机就是它……
曾以“手机中的战斗机”广告语闻名全国的波导股份,突发公告。
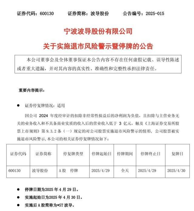
公告称,因公司2024年度扣除非经常性损益后的净利润为负值,且扣除与主营业务无关的业务收入和不具备商业实质的收入后的营业收入低于3亿元,公司股票将被实施退市风险警示。
公告显示,波导股份股票于4月29日停牌1天,4月30日起复牌并实施退市风险警示,实施后其A股简称由“波导股份”变更为“*ST波导”,股票价格的日涨跌幅限制调整为5%。
根据《上海证券交易所股票上市规则》,上市公司出现最近一个会计年度经审计的利润总额、净利润或者扣除非经常性损益后的净利润孰低者为负值且营业收入低于3亿元的情形,其公司股票将被实施退市风险警示(股票简称前冠以“*ST”字样)。
同日披露的年报显示,波导股份2024年实现营业总收入3.61亿元,扣除与主营业务无关的业务收入和不具备商业实质的收入后的营业收入为2.85亿元。波导股份2024年归属于上市公司股东的净利润为511.11万元,扣除非经常性损益后的净利润为-1398万元。这一业绩表现直接触发了上述退市风险警示情形。
今年以来股价已跌逾40%
波导股份表示,为实现营业收入有较大增长,并争取撤销公司被实施的退市风险警示,公司将加大开发新产品力度,积极拓展国内市场和国际市场,开发引入新客户。此外,波导股份还提到,将积极推进投资并购事宜,寻找与公司产业链相关以及国家战略性新兴产业相关资产,择机进行投资并购。
据统计,今年以来,波导股份股价已跌45.97%。截至4月28日收盘,波导股份股价收于2.55元/股,当日跌幅达5.2%,总市值缩水至19.13亿元。
公开资料显示,波导股份创立于1992年10月,主要产品有移动电话、掌上电脑、人脸识别、卫星通讯设备、车载中控板等,是国内最早的上市手机公司之一。
得知此消息后,很多网友评论道,“是那个手机中的战斗机吗?”不少网友也表示,波导手机是“人生中的第一台手机”。
来源 |都市快报、中国基金报

还没有评论,来说两句吧...