注意防御!广州从化、惠州龙门发布冰雹橙色预警
广州从化街口、江埔发布冰雹橙色预警
广州市从化区气象台表示,受强雷雨云团影响,预计未来1—2小时,从化中部将出现局地冰雹,从化区气象台于4月23日13时42分发布街口、江埔冰雹橙色预警信号,户外人员需及时到安全的场所暂避,妥善安置易受冰雹影响的室外物品、车辆等。
龙门冰雹橙色预警
据惠州龙门县突发事件预警信息发布中心消息,受强雷雨云团影响,预计未来1-2小时,龙门县将可能出现冰雹天气,龙门县气象台于4月23日14时51分发布冰雹橙色预警信号,请注意做好防御。
23日午后广州雷雨趋于明显,
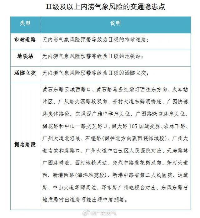
交通安全隐患和拥堵风险增加
预计23日广州市各区白天至夜间,多云,局部有中雷雨,并伴有强雷电、8级左右短时大风、短时强降水等强对流天气。
降水集中时段为:23日午后到傍晚,过程累积雨量10~23毫米。广州市交通枢纽和道路出现积涝的风险较高,可能造成轻度内涝。路面湿滑对行车安全有不利影响,大家出行要提前关注所经路段的涵洞、隧道、地铁等积水信息,提早规划出行路线和时间,避开低洼积水路段。
来源 | 综合自羊城晚报、@广州天气

还没有评论,来说两句吧...