陕西全省降温、风雪将至!局部小雪与雨夹雪预警预报→
陕西全省气温骤降,即将出现明显的降温天气,同时伴随着局部小雪和雨夹雪,预计将有强风来袭,吹风天气即将到来,请注意做好防寒保暖措施,防范雨雪天气对交通出行的不利影响,具体天气预报请关注当地气象部门发布的最新信息。
昨天以来
陕西大部晴天间多云
中南部最高气温较前一日升高2~7℃
全省最高气温分布5~18℃
最高白河18.4℃,西安站16.9℃
今晨全省共105个区县2016个监测站最低气温低于0℃,最低气温分布:陕北-18~3℃,最低神木市圪丑沟站-17.9℃;关中-11~18℃,最低旬邑革命纪念馆站-10.7℃,西安站2.0℃;陕南-9~7℃,最低留坝宽沟站-8.7℃。
打开百度APP畅享高清图片
受冷空气影响
预计24日
全省有一次明显降温吹风过程
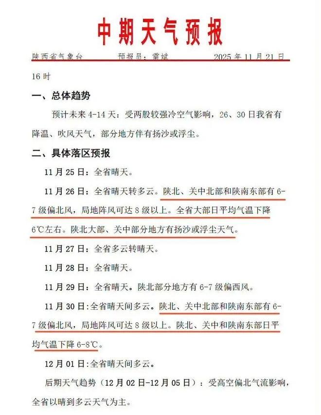
具体落区预报
今天晚上:陕北晴天,关中、陕南晴天转多云。
明天白天:全省多云。陕南中西部有小雨或阵雨(0-2mm),秦巴山区局地有雨夹雪或小雪(0-2mm),陕北西北部有4-5级(5.5-10.7m/s)偏北风,阵风6级(10.8-13.9m/s)以上,伴有扬沙或浮尘天气。
11月22日20时-11月23日20时:陕北多云转晴天,关中多云间晴天,陕南多云。陕南南部局地有小雨或雨夹雪(0-2mm)。陕北北部有4-5级(5.5-10.7m/s)偏北风,阵风6级(10.8-13.9m/s)以上,伴有扬沙或浮尘天气。
11月23日20时-11月24日20时:陕北晴天转多云,关中、陕南多云间晴天。陕北部分、关中西部局地、秦岭山区有小雪或雨夹雪(0-1mm)。陕北、关中北部、商洛有4-5级(5.5-10.7m/s)偏北风,阵风7级(13.9-17.2m/s)以上。日平均气温陕北下降6-8℃,关中、陕南下降6℃左右。
主要城市天气预报
陕西气象发布中期天气预报
预计未来4-14天:受两股较强冷空气影响,26、30日我省有降温、吹风天气,部分地方伴有扬沙或浮尘。
西安市气象台
2025年11月21日16时
发布天气预报
未来一周西安市以多云到晴天气为主,22日-23日最高气温维持在14℃~18℃,受冷空气南下影响,24日起最高气温下降4~6℃,并伴有5级左右阵风。
具体预报如下:
今天晚上:多云间晴,2℃~10℃;
22日:多云,2℃~14℃;
23日:多云间阴天,4℃~18℃;
24日:晴间多云,阵风5-6级,4℃~12℃;
25日:晴间多云,-1℃~11℃;
26日:晴间多云,阵风5级左右,2℃~15℃;
27日:晴间多云,0℃~10℃;
28日:多云间晴,2℃~15℃。
近期
早晚气温较低
注意保暖~
来源 | 陕西广电融媒体集团·起点新闻综合陕西气象、西安气象

还没有评论,来说两句吧...