张佳萱去世,年仅11岁
张佳萱不幸去世,年仅11岁,这一消息令人深感悲痛,具体的去世原因尚未公开,我们将保持尊重并避免过度猜测,她的离世给家人和亲友带来了巨大的悲痛和损失,我们对她的去世表示深切的哀悼和缅怀,同时也希望她的家人能够在这个艰难的时刻得到安慰和支持。
据浪涨新闻,8月22日,知情人分享了抗癌女孩张佳萱离世的消息。张佳萱年仅11岁多,因骨肉瘤去世。
据悉,张佳萱的父母早已离婚。今年1月,张佳萱腿部疼痛,3月确诊为骨肉瘤。因家庭贫困,大姨向爱心人士求助。好心人为张佳萱筹集了医行费,但因病情发展迅速,最终还是未能挽回她的生命。
小佳萱抗癌治疗期间,在爱心人士的帮助下,穿上传统蒙古服、前往大草原欣赏美景、庆祝生日等,完成了她的草原梦。
骨肉瘤,俗称骨癌。据相关数据,骨肉瘤是青少年最常见的原发恶性骨肿瘤。令人担忧的是,这种肿瘤恶性程度极高,多数患者在一年内就可能出现肺转移,预后较差,早期诊断、规范治疗是提高疗效的关键。
浙江大学医学院附属第二医院骨科中心骨科主任叶招明教授介绍,骨肉瘤多发生于20岁以下的青少年或儿童。但现实令人揪心:75%的患者在发病初期被误以为“生长痛”或“运动损伤”而延误就诊,导致一些孩子在确诊时已经发生癌细胞转移,难以治愈。
出现这样的疼痛要当心
尤其是夜间会加重
据复旦肿瘤医院骨软组织外科公号刊文介绍,若出现以下症状,请及时就医:
(1)持续加重的骨痛(夜间尤甚);
(2)不明原因骨折或骨变形;
(3)局部肿胀、皮温升高 。
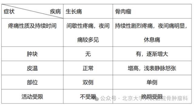
甘肃省肿瘤医院骨与软组织科医师梁鹏曾在健康时报刊文提醒,骨肉瘤好发于青少年。这一时期青少年的骨骼快速生长,肿瘤引起的疼痛很容易被人误诊为生长痛等。
但其实还是有区别的,骨肉瘤发病早期患肢常有不规则的隐痛不适,开始表现为关节周围间歇性疼痛、酸痛、钝痛,服止疼药有效,随着病情加重。疼痛剧烈难以忍受且持续时间延长,普通止疼药无效,而且疼痛会向其他部位放射,夜间尤为严重,或是运动时关节疼痛加重。逐渐出现关节周围肿胀、肿块,并伴有皮温升高,静脉怒张等表现。肿块不断增大,症状日益加重,甚至隔天都有加重。
怀疑生长痛,且疼痛不缓解,尽早就诊骨科或者骨肿瘤科,一张X光片也许可以减少很多的遗憾。
来源:浪涨新闻、浙医在线、健康时报

还没有评论,来说两句吧...