最强可达15级!台风“杨柳”或直奔福建!13日起将影响泉州
最新消息!
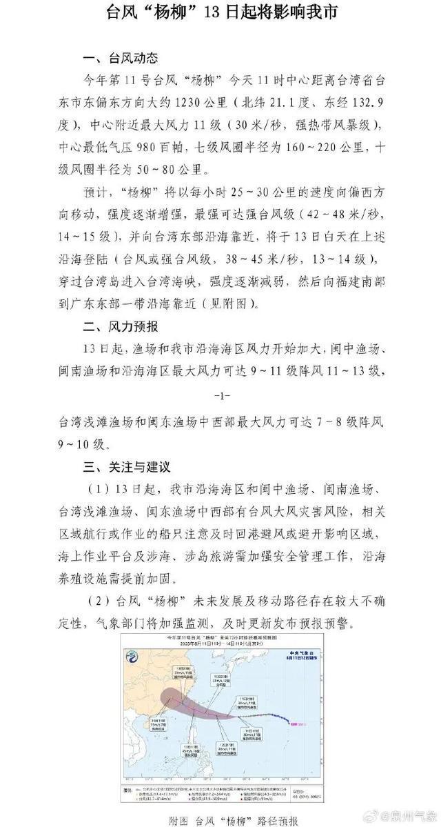
台风“杨柳”将于13日白天登陆台湾
或穿过台湾后登陆福建东部沿海
据泉州气象台预计
“杨柳”将以每小时25~30公里的速度
向偏西方向移动
强度逐渐增强
最强可达强台风级(42~48米/秒,14~15级)
并向台湾东部沿海靠近
将于13日白天在上述沿海登陆
(台风或强台风级,38~45米/秒,13~14级)
13日起将影响泉州
预计今明两天
以阴转多云为主
13日午后部分乡镇有阵雨或雷阵雨
降水时局地伴有
短时强降水、雷雨大风等强对流天气
据中央气象台消息
“杨柳”的路径依然是不确定
如果强度较强那就是偏西行为主
如果它弱后期路径就偏北
广角君提醒大家
及时关注台风路径变化
出行要带好雨具
来源:中国天气、泉州气象台


还没有评论,来说两句吧...